Accédez aux ressources directement depuis les compétences, savoirs, activités professionnelles, centres d'intérêt des référentiels, ainsi qu'aux sujets d'examen et séminaires nationaux.
publié le 07 avr 2026 par José PAUTREL
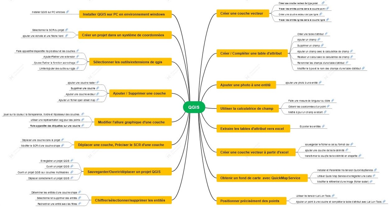
L’utilisation de la carte mentale QGIS permet de progresser de manière autonome dans l’utilisation du système d’information QGIS.
Cliquer sur l’un des liens de la carte mentale permet d’expliquer par des vidéos courtes de format maximum 3 min les différentes notions nécessaires à l’utilisation de ce logiciel professionnel largement utilisé dans les réseaux EU (eaux usées), AEP (adduction eau potable) et EP (eaux pluviales).
Le travail de l'apprenant ou de l’enseignant est facilité et accéléré car chaque vidéo aborde une seule notion et permet d'utiliser de manière autonome le logiciel.
Utilisé par les étudiants du BTS Métiers de l’eau du Lycée Notre DAME de Guingamp, la carte mentale permet aux étudiants en difficulté de reprendre de manière autonome la manière d’utiliser QGIS et aux étudiants plus à l’aise d’avancer à un rythme de travail soutenu.
La carte mentale est en lien avec des vidéos sur You-Tube, mais ces vidéos sont aussi visualisables sur PodÉduc.
Guylain DELHAYE
Voici le descriptif détaillé de Carte Mentale QGIS version3 (archive zip) à décompresser :
Le fichier pdf Carte_mentale_QGIS_V3_PodEduc permet la visualisation des vidéos sauvegardées sur PodÉduc
Les documents proposés ont été élaborés avec soin et rigueur mais il est toujours possible qu'une erreur subsiste malgré les différentes relectures...
Si jamais vous détectiez un problème lors de l'utilisation de cette ressource, n'hésitez pas à nous en faire part.