Accédez aux ressources directement depuis les compétences, savoirs, activités professionnelles, centres d'intérêt des référentiels, ainsi qu'aux sujets d'examen et séminaires nationaux.
publié le 12 jan 2026 par Hélène HORSIN MOLINARO
Cette ressource fait partie du N°118 de La Revue 3EI du 1er trimestre 2026.
Dans un contexte où la transition écologique devient une priorité mondiale, les équipements électriques industriels sont directement concernés par les enjeux de durabilité. Le secteur des disjoncteurs basse tension, élément central des installations de distribution d'énergie, ne fait pas exception.
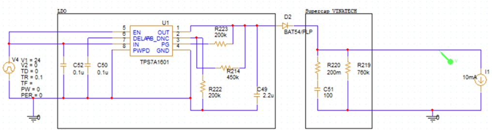
Cette ressource présente une démarche d’écoconception appliquée aux disjoncteurs basse tension, en prenant pour étude de cas le MasterPact MTZ et son unité de déclenchement MicroLogic Active de Schneider Electric. Une Analyse de Cycle de Vie complète, utilisant une unité fonctionnelle de 20 ans de service, met en évidence les principaux contributeurs environnementaux : la fabrication des composants électroniques de la MicroLogic et les pertes en phase d’utilisation du disjoncteur. Plusieurs leviers d’amélioration ont été identifiés : la substitution de matériaux critiques, l’optimisation énergétique, l’amélioration de la recyclabilité et l’extension de la durée de vie grâce à la modularité. Une étude approfondie confirme par ailleurs l’intérêt technique et environnemental du remplacement de la batterie lithium par un supercondensateur. L’ensemble des actions proposées permet une réduction estimée de 8 à 12% de l’empreinte carbone tout en préservant les performances électriques, démontrant la pertinence de l’écoconception pour les futures générations d’appareils de protection électrique.
Contenu de la ressource :