Accédez aux ressources directement depuis les compétences, savoirs, activités professionnelles, centres d'intérêt des référentiels, ainsi qu'aux sujets d'examen et séminaires nationaux.
publié le 01 juin 2021 par Jacques RIOT
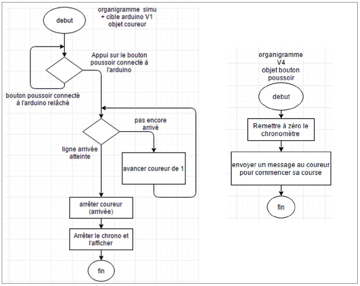
Il est relativement facile d’établir un EPI impliquant deux matières scientifiques (technologie, mathématiques, science de la vie et de la terre, physique-chimie). En revanche, il est plus difficile d’associer EPS et technologie : un exemple est présenté dans cet article.
Accéder au portail de la revue "technologie" sur éduscol