Accédez aux ressources directement depuis les compétences, savoirs, activités professionnelles, centres d'intérêt des référentiels, ainsi qu'aux sujets d'examen et séminaires nationaux.
publié le 06 déc 2025 par Bernard STRAUDO
Option : Systèmes énergétiques et fluidiques
Durée : 4h - Coefficient : 5
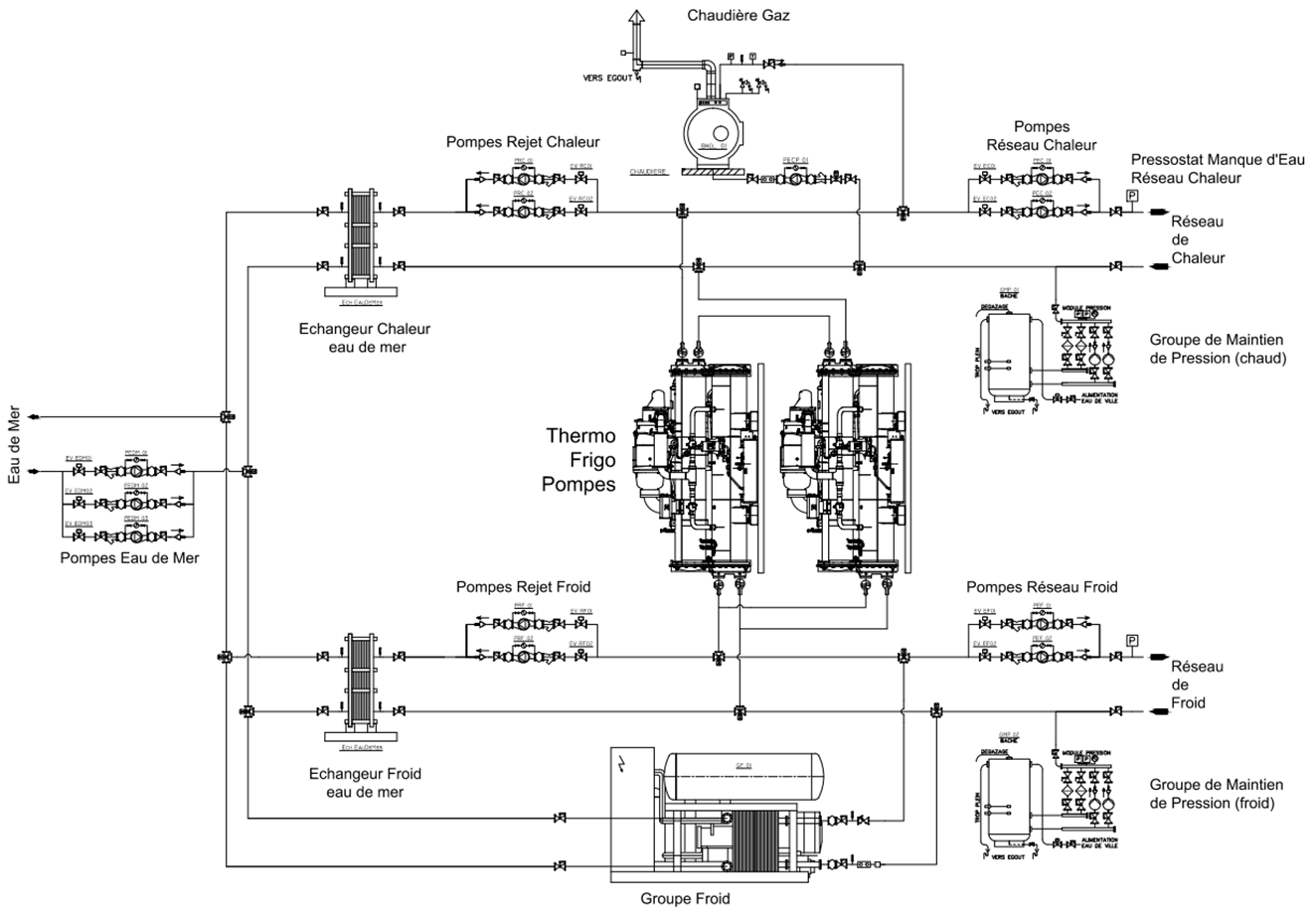
Installation de géothermie marine
L’étude proposée porte sur une installation de géothermie marine située dans une ville portuaire bordant la méditerranée. Ce site utilise l’eau de mer pour puiser de l’énergie et, par l’intermédiaire de Thermo-Frigo-Pompes, alimenter deux réseaux de distribution : un réseau de chaleur et un réseau de froid. Ces deux réseaux hydrauliques de distribution d’eau chaude (régime 61/45 [°C]) et d’eau glacée (régime 4/15 [°C]), permettent d’assurer le chauffage et la climatisation des bâtiments situés dans une zone urbaine dense.
Les bâtiments situés dans cette zone urbaine ont plusieurs avantages à se connecter à ces réseaux de chaud et de froid :
La centrale de production alimente été comme hiver les deux réseaux en eau chaude et eau glacée.
La demande étant variable selon les saisons, plusieurs modes de fonctionnement sont possibles pour fournir les puissances chaud et froid.
Le sujet comporte les parties suivantes :